程序员们代表一种经济趋势,说不定下一个马化腾就隐藏其中。这怎么能不让丈母娘们蠢蠢欲动。
这几天,程序员火了。
正值阿里巴巴杭州云栖大会举行期间,据钱江晚报报道,就在蚂蚁金服 ATEC 大会中的“黑客马拉松”蚂蚁开发者编程大赛上,一位阿姨忽然“闯”进会场,当场张贴征婚启事,直接锁定要给女儿找程序员。在她眼里,程序员收入高、性格沉稳、生活简单,还特别顾家,是择婿的理想选择。

程序员走进丈母娘们的法眼,不是无缘无故的。他们从宅男逆袭为丈母娘眼中的宠儿,背后是整个互联网行业的风生水起。如今风水轮流转,终于轮到了程序员~
互联网经济狂风劲吹,丈母娘们或被动或主动地加入到互联网经济中,他们跟着年轻人学习发朋友圈、建群聊天、用支付软件买菜、用软件打车……在这种行业光辉的加持下,程序员自身一些特点也有了新的解读——踏实可靠;诚实顾家;低调内敛。最关键的是,程序员们代表一种经济趋势,说不定下一个马化腾就隐藏其中。

重点来了
那么如何才能成功在IT行业取得一席之地
取得丈母娘的“芳心”、迎娶白富美呢?
六个字:靠实力、真技术!
有这么一群人已经做好长远规划
且选择有针对性地培养自身技能
如今他们破茧成蝶
在IT行业谋得一份好工作
离自己的目标越来越近
他们就是我们可爱的云和学员
姓名:赵同学
入职企业:破*网
职位:HTML5工程师
月薪:9000

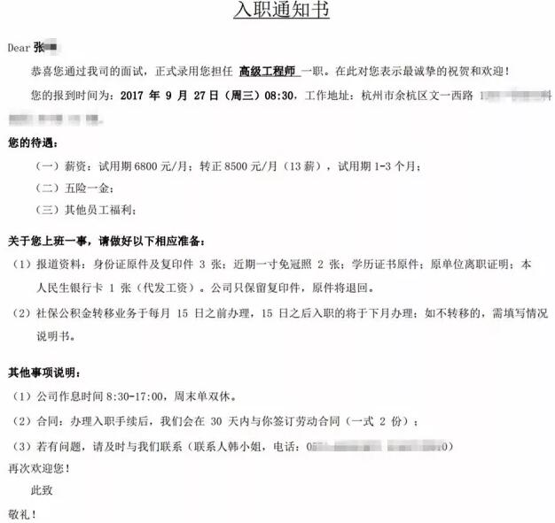
姓名:张同学
入职企业:汇*实业有限公司
职位:高级工程师
月薪:8500

姓名:刘同学
入职企业:*慧科技
职位:web前端开发工程师
月薪:8000

姓名:赵同学
入职企业:保*(北京)科技有限公司
职位:PHP开发工程师
月薪:8000

(这仅仅是云和学员小部分就业情况,为保护学员隐私及企业信息,图片中一些信息隐去。如需了解更多情况,可点击阅读原文联系咨询老师)
爱情可能只看重浪漫
婚姻却更讲究实际
想要成为“金龟婿”
走进丈母娘们的法眼?
选择比天赋更重要
云和数据——
区域规模更大、更具影响力的
高端IT人才培养示范基地
一切围绕“更好的学习 更好的就业”
不断完善和升级教学课程和教学环境
认真做好教育事业!
帮助更多想在IT行业发展
的学员实现梦想、高薪就业!